
Rapport SIMUGEST FLOCK ME
1. Stratégie
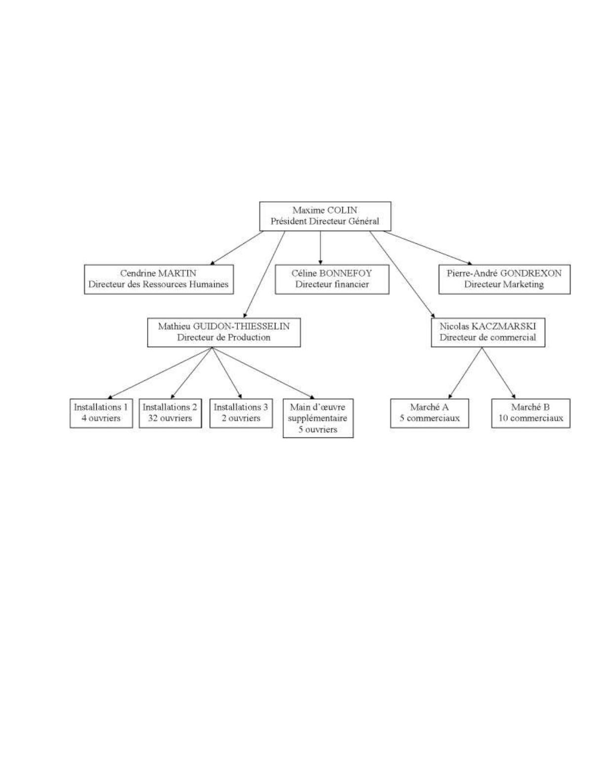
Notre stratégie était d’envahir le marché A par nos produits de qualité relativement basse
et en vendre de grandes quantités à prix bas. Nous avons donc appliquez une stratégie
coût/volume. Pour pouvoir écouler notre production sur ce marché, nous avons employé un grand
nombre de commerciaux dès le début (5) et surtout nous lui avons attribué un budget publicitaire
assez conséquent.
Le but de notre campagne publicitaire est de donner une image jeune et dynamique de
l’entreprise ainsi que de ses produits. Cette publicité est faite par le biais d’annonces à la radio,
d’affiches, de spots télé, de prospectus, de PLV (publicités lieux de ventes)… Pour relancer la
demande, nous aurons recours à des offres promotionnelles à des moments clés de l’année (noël,
rentrée scolaire…).
Concernant le marché B, nous avons plutôt voulu axer notre stratégie sur la
différenciation. Les produits vendus sur ce marché sont de qualité supérieure à ceux du marché
A. Désirant rester dans la moyenne des prix du marché et ne comptant pas produire en masse
dans les premières années, nous avons choisi la qualité numéro 3.
Pour pouvoir vendre sur ce marché nous avons choisi d’investir plus dans les
commerciaux que dans la publicité. Pour nous faire connaître sur ce marché, nos commerciaux
sont présents lors de grands événements sportifs. Nous avons aussi réalisé une brochure
présentant nos différents produits ce qui donne de notre entreprise une image plus
professionnelle. De plus, pour satisfaire nos clients, nous nous efforçons de garder des temps de
livraison assez courts.
La politique générale de l’entreprise est de respecter les personnes travaillant avec et pour
nous. Ainsi nous nous efforçons payer convenablement nos ouvriers et nos commerciaux et nous
les augmentons annuellement. Aussi nous essayons de satisfaire nos clients en produisant
suffisamment pour pouvoir éviter les ruptures de stocks et en livrant dans des délais convenables.
2. Analyse de l’évolution de l’entreprise
2.1. Environnement
L'industrie du vêtement "facile à porter" est en plein essor. 7 autres entreprises se sont
implantées au même moment que nous. Il est important d'établir une stratégie bien particulière
afin de se démarquer des autres concurrents pour se positionner sur le marché. Notre politique
économique a été guidé par des études de marchés et concurrentielles qui nous ont renseigné bon
nombre d'information sur nos concurrents directs.
Mais ces entreprises ne sont pas seulement concurrentes mais aussi clientes, en effet nous
avons eu l'opportunité de vendre directement notre production à une autre entreprise pour
accroître notre chiffre d'affaire.