
Changer d’antidépresseur : quand, comment, pourquoi ? S53
Délai pour un switch
La question du meilleur moment pour switcher est cruciale.
Comment s’assurer en effet que le traitement initial a duré
suffisamment longtemps pour ne pas passer à côté de son
efficacité tout en laissant le moins possible le patient sans
amélioration ?
Le délai d’action des antidépresseurs est compris entre
deux et quatre semaines au cours desquelles les premiers
signes de leur activité apparaissent mais restent partiels et
peuvent être confondus avec l’effet placebo [6]. Une amé-
lioration très rapide et importante des symptômes n’est en
principe pas attendue et suggère l’absence de dépression.
En pratique, les patients, pressés d’obtenir une améliora-
tion significative de leur état qu’ils ne voient pas arriver
tout de suite, demandent souvent la modification rapide de
leur traitement alors que celle-ci n’est nullement justifiée.
Le médecin doit avoir le courage de refuser, ce qui n’est
pas toujours facile. Il faut en réalité six à dix semaines pour
atteindre la réponse thérapeutique complète d’un traite-
ment antidépresseur [1,6].
L’évaluation de la réponse ne peut donc se faire qu’après
quatre à huit semaines minimum de traitement à une dose
adéquate [1,3,6,14,33,45]. Plus précisément, le moment du
switch va être adapté en tenant compte de l’évolution de la
réponse : à deux et quatre semaines en cas d’absence totale
de réponse (on parle alors de switch précoce), après six
semaines si la réponse reste minime, et après huit semaines
si elle est insuffisante [6,9,33,41]. Le changement de trai-
tement ne doit pas non plus être effectué trop tardivement
car le délai maximum pendant lequel un patient supporte
un traitement non efficace est de dix à 12 semaines [45].Si
le patient est très symptomatique, en cas de réponse insuf-
fisante, voir d’aggravation, le délai de six à huit semaines
pour switcher peut être raccourci [1].
Le switch précoce en cas d’absence totale de réponse
trouve sa justification dans les observations suivantes :
•il existe une corrélation entre la réponse précoce (deux
à quatre semaines) et la rémission à huit et 12 semaines
[41,40,27], et les chances d’obtenir une réponse à huit
semaines sont faibles en l’absence d’amélioration pré-
coce [24,25,41] ;
•il existe un lien entre le délai d’amélioration des symp-
tômes et la qualité de la réponse clinique [27] ;
•enfin, compte tenu du risque de complications fatales
(tentatives de suicide) pour le patient, le délai sans
réponse devrait être minimisé [41].
Une étude clinique randomisée en double insu, actuel-
lement en cours, évaluant le switch précoce (délai de
quatre semaines) versus retardé (délai de huit semaines)
de l’escitalopram vers la duloxétine apportera des informa-
tions supplémentaires sur le délai optimal pour changer de
traitement, et en l’occurrence de classe.
La conduite à tenir
Le switch fait partie intégrante du schéma thérapeutique de
la dépression et est recommandé par les instances franc¸aises
[1,15] dès le premier échec.
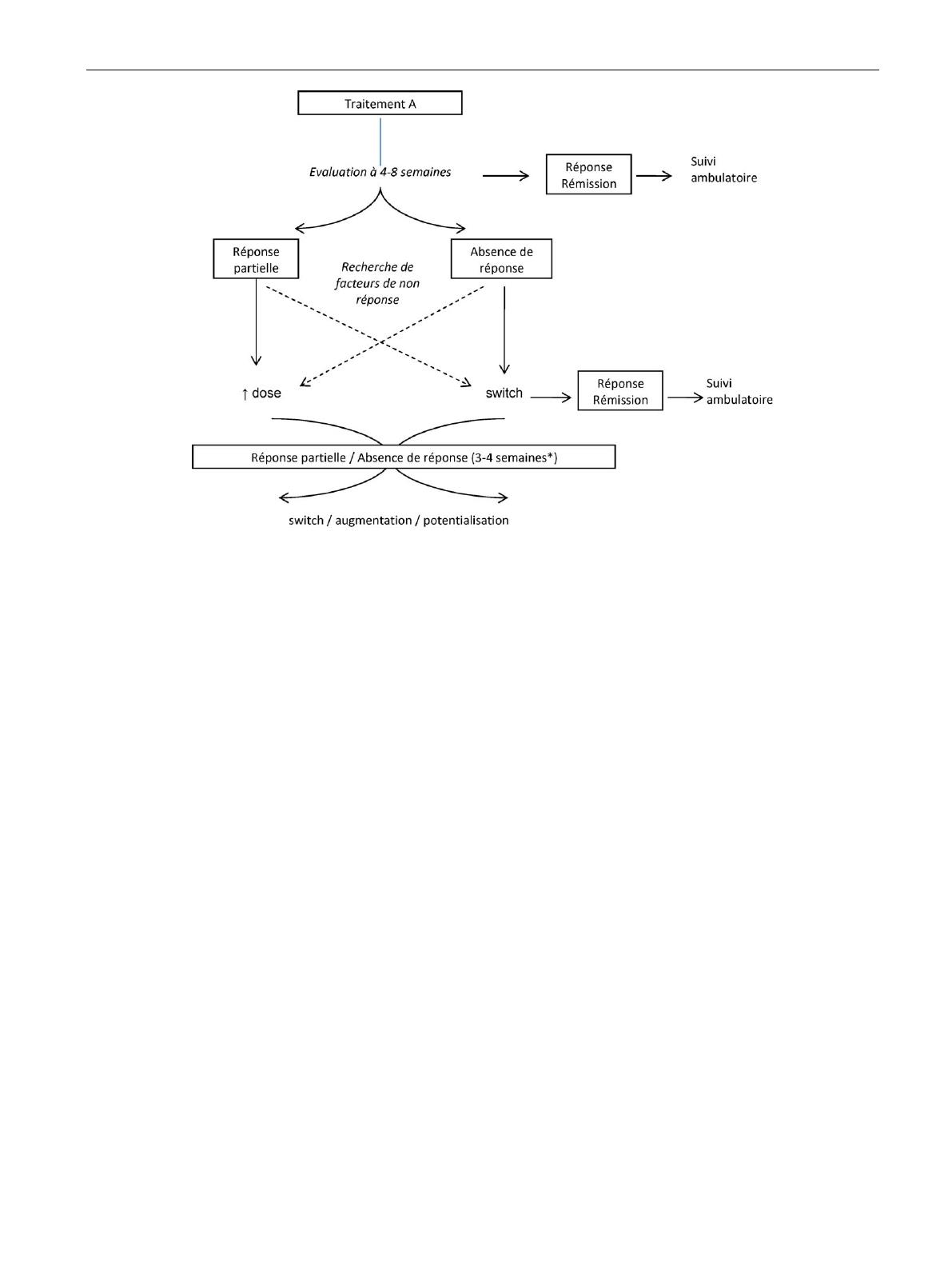
L’algorithme de traitement suivant peut être proposé
(Fig. 2):
Le switch du point de vue pharmacologique
Switch direct ou switch progressif ?
Différentes options peuvent être envisagées pour procéder
au changement de traitement (Fig. 3).
Certains auteurs recommandent d’éviter le chevauche-
ment des deux traitements [34].
Les mentions légales de la plupart des antidépresseurs
recommandent de les arrêter progressivement afin d’éviter
un syndrome de sevrage [49]. Dans le cas du switch, ces
recommandations seraient donc en faveur des schémas avec
diminution progressive de la dose du traitement initial.
Cependant, le switch direct est souvent bien toléré. Dans
les études, le switch direct d’un ISRS vers un ISRS diffé-
rent, un antidépresseur «autre »(mirtazapine, bupropion),
ou vers la venlafaxine ou la duloxétine est bien toléré et
est aussi efficace que le switch progressif ou le switch avec
période de washout [11,16,31,34,37,50,51].Leswitch direct
présente l’avantage d’être simple et permet d’éviter les
problèmes d’observance liés à la complexité d’un traite-
ment à diminuer progressivement.
Dans le cas des IMAO et des antidépresseurs tricy-
cliques, la méthode de switch est dictée par la nature
des traitements. L’interaction entre les IMAO et les autres
antidépresseurs sérotoninergiques et le bupropion oblige à
respecter une période de washout pour éviter l’apparition
d’un syndrome sérotoninergique (notamment pour les IMAO
non spécifiques irréversibles, la contre-indication avec les
IMAO A n’étant que relative). De même, l’inhibition des
enzymes du cytochrome P450 par les ISRS peut entraîner une
augmentation de la concentration de certains antidépres-
seurs tricycliques au cours de la première à la cinquième
semaine (cas de la fluoxétine, dont les métabolites per-
sistent en l’organisme pendant plusieurs semaines). Une
période de washout doit également être respectée [34].
Minimiser le risque d’interactions
Du point de vue pharmacologique, la difficulté lorsqu’on
change de traitement antidépresseur chez un patient est de
minimiser le risque d’interactions médicamenteuses, tout
en évitant l’effet rebond lié à l’arrêt du traitement initial.
En théorie, pour éviter l’interaction entre par exemple
un ISRS et un autre traitement, il faudrait respecter une
période de washout de cinq à sept jours (correspondant à
environ cinq demi-vies), voire jusqu’à six semaines dans le
cas de la fluoxétine, pour obtenir l’élimination complète de
l’ISRS avant l’initiation du traitement suivant [4]. De telles
périodes sans traitement sont difficiles à supporter pour le
patient et le praticien est souvent amené à initier le trai-
tement suivant alors que le premier n’est pas éliminé de
l’organisme.
Sur le plan clinique, l’arrêt brutal du traitement ini-
tial par un ISRS suivi du démarrage immédiat du suivant
ne semble pas poser de problème dans la plupart des cas
(cf. paragraphe précédent). En revanche, il est nécessaire
de respecter une période de washout lorsque le switch fait