Processus de Choix de Sujet de Recherche: Guide Méthodologique

Telechargé par Mohamed Moudoud
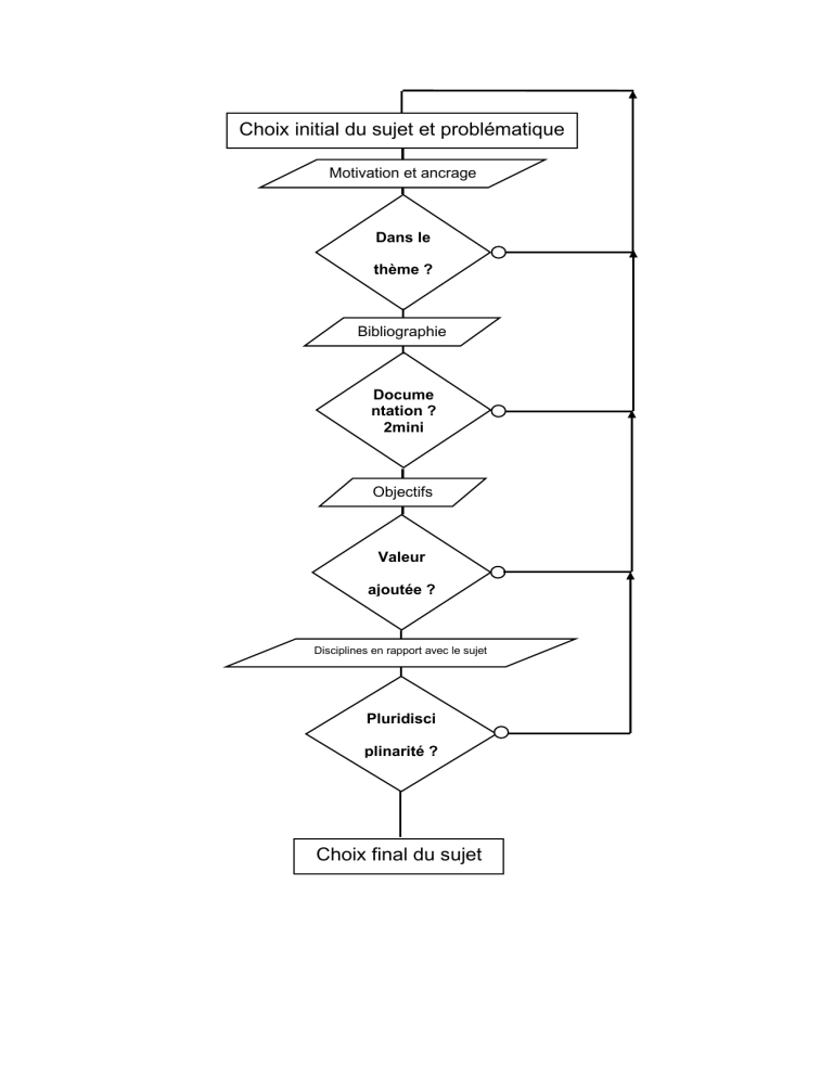
Choix initial du sujet et problématique
Dans le
thème ?
Docume
ntation ?
2mini
Valeur
ajoutée ?
Pluridisci
plinarité ?
Choix final du sujet
Motivation et ancrage
Objectifs
Disciplines en rapport avec le sujet
1 / 1 100%
La catégorie de ce document est-elle correcte?
Merci pour votre participation!

Faire une suggestion

Avez-vous trouvé des erreurs dans l'interface ou les textes ? Ou savez-vous comment améliorer l'interface utilisateur de StudyLib ? N'hésitez pas à envoyer vos suggestions. C'est très important pour nous!