
Document non contractuel –
Caractéristiques indicatives Langlade & Picard - 1, route de Lyon 01600 TREVOUX
e-mail : commercial@langlade-et-picard.com
Tel : 04 74 00 13 63 Fax : 04 74 00 37 84
Page 3 sur 15
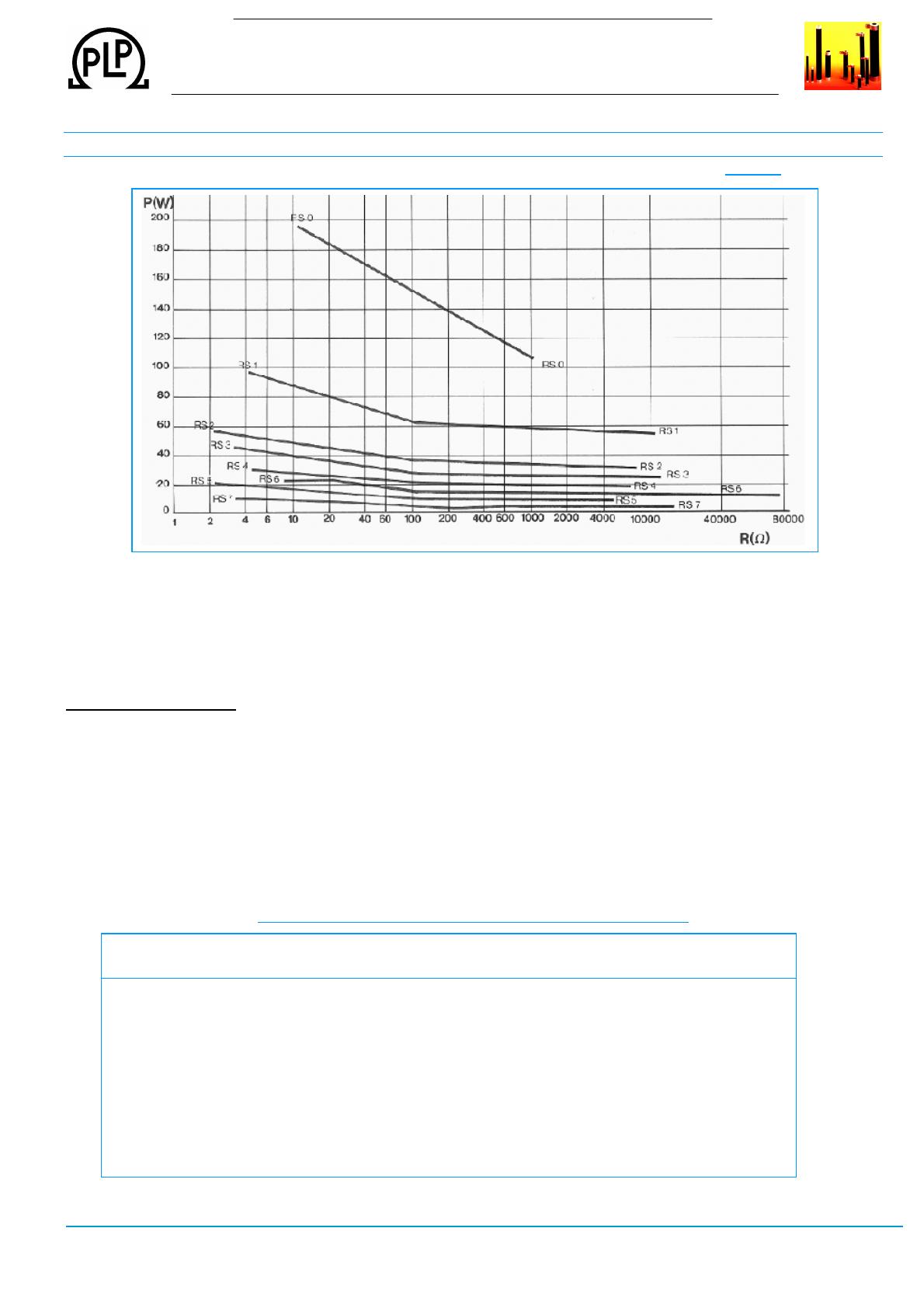
RESISTANCES SILOHM ET RHF
Résistances fixes de puissance non-inductives
APPLICATIONS
Elles sont principalement utilisées dans les cas de régimes
d'impulsions, de régimes transitoires, ainsi que dans les
cas où la self-inductance doit être la plus basse possible.
• Résistances pour haute fréquence,
• Résistances d'amortissement,
• Résistances pour générateurs hautes
fréquences,
• Antennes fictives d'émetteurs,
• Résistances de décharge de condensateurs ou
de capacités diverses,
• Diviseurs de tension,
• Résistances de protection contre les
surtensions.
Les résistances RHF sont particulièrement recommandées
en haute fréquence, quand les énergies à dissiper sont
importantes, par exemple, comme :
• Résistances pour générateurs hautes et très
hautes fréquences,
• Antennes fictives.
CHOIX D’UNE RESISTANCE
• Nature du courant : continu ou alternatif, gamme de fréquences.
• Paramètres électriques :
o Valeur ohmique,
o Tolérance,
o Mode de fonctionnement.
- Régime permanent :
. Puissance admissible,
. Mode de refroidissement.
- Régime transitoire :
. Energie dissipable,
. Caractéristique de la décharge,
. Durée de la décharge,
. Temps entre deux décharges.
o Tension appliquée.
• Caractéristiques dimensionnelles.
Les groupements classiques de résistances (série,
parallèle, série-parallèle) permettent de choisir l'ensemble
de résistances qui solutionne un problème donné.