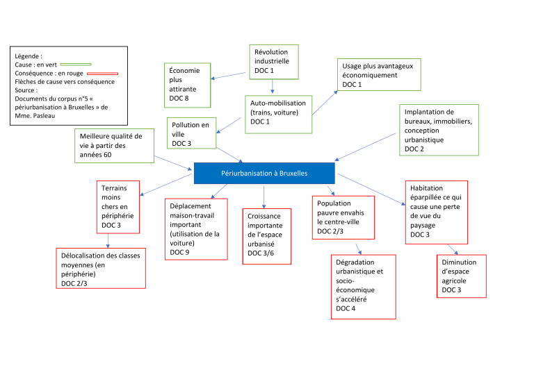
Périurbanisation à Bruxelles : causes et conséquences

Telechargé par sara.ynwab
Périurbanisation à Bruxelles
Révolution
industrielle
DOC 1
Pollution en
ville
DOC 3
Économie
plus
attirante
DOC 8
Meilleure qualité de
vie à partir des
années 60
DOC 2/3
Auto-mobilisation
(trains, voiture)
DOC 1
Usage plus avantageux
économiquement
DOC 1
Délocalisation des classes
moyennes (en
périphérie)
DOC 2/3
Croissance
importante
de l’espace
urbanisé
DOC 3/6
Diminution
d’espace
agricole
DOC 3
Habitation
éparpillée ce qui
cause une perte
de vue du
paysage
DOC 3
Population
pauvre envahis
le centre-ville
DOC 2/3
Dégradation
urbanistique et
socio-
économique
s’accéléré
DOC 4
Déplacement
maison-travail
important
(utilisation de la
voiture)
DOC 9
Terrains
moins
chers en
périphérie
DOC 3
Légende :
Cause : en vert
Conséquence : en rouge
Flèches de cause vers conséquence
Source :
Documents du corpus n°5 «
périurbanisation à Bruxelles » de
Mme. Pasleau
1 / 1 100%
La catégorie de ce document est-elle correcte?
Merci pour votre participation!

Faire une suggestion

Avez-vous trouvé des erreurs dans l'interface ou les textes ? Ou savez-vous comment améliorer l'interface utilisateur de StudyLib ? N'hésitez pas à envoyer vos suggestions. C'est très important pour nous!