Thème 2
La communication nerveuse
Thème 2 – La communication nerveuse (Chapitre III) 1/14
Chapitre III
Aspects fondamentaux de la communication nerveuse
Acquis
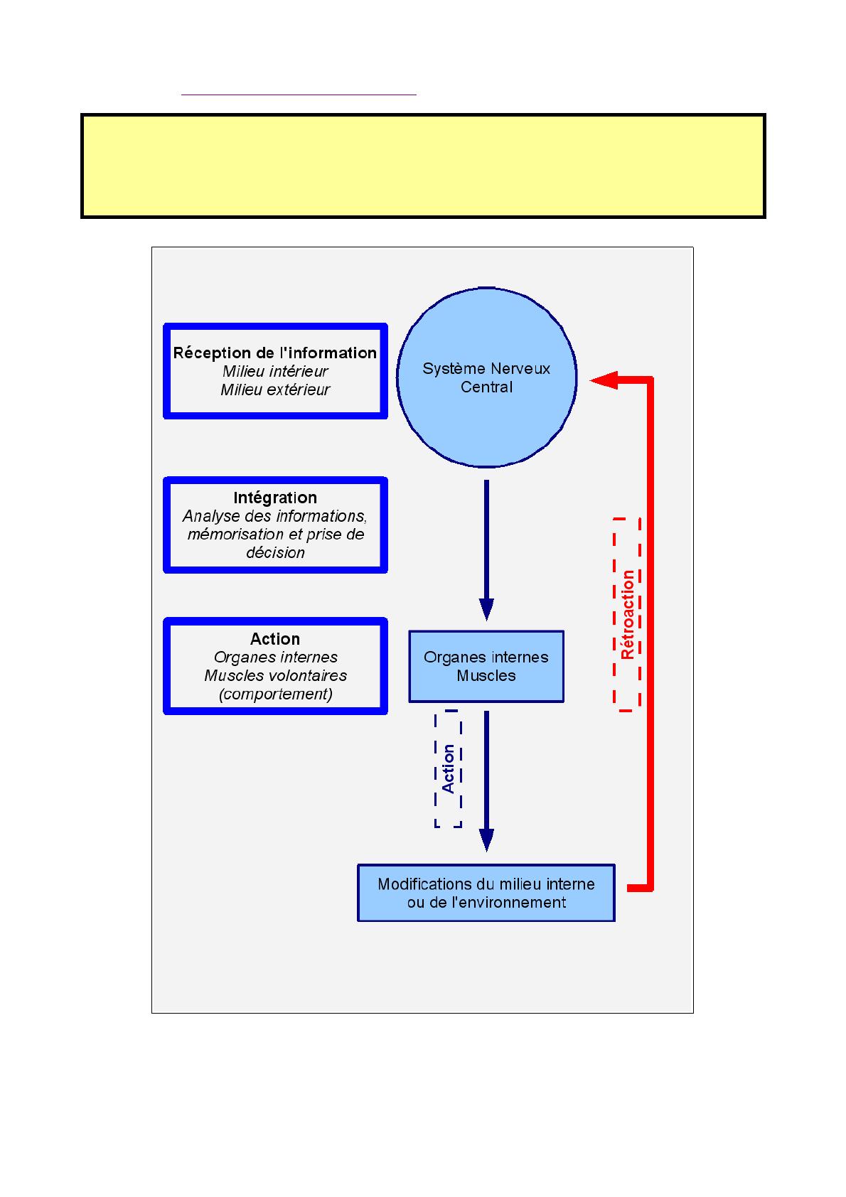
Le système nerveux de l'homme est constitué de centres nerveux (encéphale et moelle épinière) et de
nerfs qui relient ces centres à la périphérie.
Grâce aux différents organes des sens, l'organisme capte en permanence des informations variées en
provenances de son environnement.
Le fonctionnement du système nerveux repose sur la circulation de signaux dans un réseau complexe
de neurones..
Problématiques
Quels sont les composants du système nerveux ?
Comment l'activité nerveuse est-elle modulée ?
Comment le système nerveux réagit-il à l'utilisation de molécules exogènes (drogues et
médicaments ?
* Conséquences sur l'activité du système nerveux selon leur nature et leur
composition
* Incidences sociales (exemple : héroïne)
I. Le système nerveux : quelques rappels
A. Généralités
1. Système nerveux et système endocrinien
L'intégrité d'un organisme vivant nécessite l'activité coordonnée des cellules qui le composent. Cette
coordination est assurée par des mécanismes de communication intercellulaire impliquant
des cellules d'un même tissu
des cellules très éloignées, appartenant à des tissus différents
La communication intracellulaire est assurée par deux grands systèmes
Le système endocrinien ou hormonal
* Sécrétion d'hormones dans le sang
* Action lente mais soutenue
Le système nerveux qui transmet l'information au moyen de prolongements cellulaire
* Influx nerveux (message électrique)
* Action rapide mais brève
Ces deux systèmes sont étroitement liés.
Thème 2 – La communication nerveuse (Chapitre III) 2/14
2. Mode d'action du système nerveux
Activité 8 - Anatomie et histologie du système nerveux de l'homme
Q1 – Quels sont les fonctions du système nerveux ?
Thème 2 – La communication nerveuse (Chapitre III) 3/14
B. Organisation du système nerveux
Activité 8 - Anatomie et histologie du système nerveux de l'homme
Q2 – On peut scinder le système nerveux en 2 parties : lesquelles ?
On distingue le SNC (cerveau + moelle épinière) et le SNP (ganglions, nerfs, récepteurs sensoriels...).
Activité 8 - Anatomie et histologie du système nerveux de l'homme
Q3 – Le tissu nerveux est formé de combien de grands types cellulaires ? Lesquels ?
On trouve dans le SN deux populations de cellules
Les neurones (environ 10G dans le cerveau, 100G en tout) => 10%
Les cellules gliales (ou glyocytes) qui sont des cellules de soutien du SN => 90%
II. Les neurones : unité fonctionnelle du SN
A. Quelques caractéristiques
Activité 8 - Anatomie et histologie du système nerveux de l'homme
Q4 Les neurones d'un embryon peuvent-ils se diviser ? Et ceux d'un très jeune enfant ? Et ceux d'un
adulte ?
Ne se reproduisent pas = amitotiques (sauf en de rares exceptions)
Grande longévité
Cellules excitables : transmet des signaux électriques en fonction des informations reçues
Métabolisme très élevé (5% du poids du corps, 20% de la consommation d'énergie)
Mort cérébrale en quelques minutes en cas d'anoxie cérébrale
Secrète des neurotransmetteurs, molécule qui agit uniquement sur les neurones connectés à
proximité (pas de libération de neurotransmetteurs dans le sang, pas comme les cellules
endocrines)
Formes et morphologies très diverses jouant un rôle important dans l'intégration et le traitement des
informations
Thème 2 – La communication nerveuse (Chapitre III) 4/14
B. Structure des neurones
Activité 8 - Anatomie et histologie du système nerveux de l'homme
Q5 Faire et légender un schéma d'un neurone théorique : il doit comporter un titre, une échelle, des
légendes (corps cellulaire, dendrites, axone, noyau, cytoplasme, bouton synaptique).
Un neurone comprend typiquement :
Un corps cellulaire contenant le noyau (diamètre < 100 µm)
Des prolongements (- 10 µm de diamètre, jusqu'à plusieurs mètres de long)
Les axones : conduction verveuse du corps cellulaire vers la terminaison
axonique (conduction centrifuge)
Les dendrites : souvent très ramifiées, message nerveux est propa vers le
corps cellulaire (conduction centripète)
Une terminaison axonique, qui correspond à l'arborisation terminale de l'axone
Les prolongements des neurones permettent d'établir des contacts avec d'autres neurones ou d'autres
cellules de l'organisme (récepteurs sensoriels, cellules musculaires...).
Les dendrites peuvent se diviser un grand nombre de fois et donner un arbre dendritique, caractéristique
d'une population neuronale.
Les dendrites et le corps neuronal reçoivent de très nombreux contacts venant d'autres neurones. Ils
intègrent les messages afférents et génèrent des signaux électriques.
C. Les cellules de soutien ou glyocytes
Activité 8 - Anatomie et histologie du système nerveux de l'homme
Q6 Dans un nerf y-a-t-il des noyaux de cellules nerveuses? Si non, y en a-t-il d'autres cellules ?
Lesquelles ?
Thème 2 – La communication nerveuse (Chapitre III) 5/14
Influx nerveux
1 / 14 100%