Exercices d'électricité industrielle : circuits et régimes de neutre

TD 1 : Circuits d’éclairages domestiques et industriels
Electricité Industrielle Page : 10 Proposé par M.: SOYED Abdessamï
TD 2: Installations Electriques Industrielles
Exercice 1:
Nous voulons commander un moteur asynchrone triphase MAS d’un seul endroit par une boite à
deux boutons poussoirs de la manière suivante:
Une impulsion sur le bouton verre permet de démarre le moteur et la lampe H1 s’allume,
Une impulsion sur le bouton rouge permet l’arrêt du moteur,
La lampe H2 s’allume lors de la présence d’un défaut survenu dans le circuit de puissance.
Fig.12: Plan de pose
Questions:
1. Etablir les circuits de commande et de puissance de cette installation industrielle.
1
H
2
H
P
3
E
L
N
50Hz
1
1
K
F
MAS
3~
1
Q
BP
TD 1 : Circuits d’éclairages domestiques et industriels
Electricité Industrielle Page : 11 Proposé par M.: SOYED Abdessamï
Correction Exercice 1:
Fig.13: Circuit de puissance et de commande
Exercice 2:
On désire commander un moteur asynchrone triphasé à rotor à cage (MAS), d’un seul endroit
par une boite à 3 boutons poussoirs de la manière suivante:
Une impulsion sur le bouton poussoir (S2), permet de démarrer le moteur dans le sens avant
et la lampe H1 s’allume,
L’arrêt du moteur se fait par un appui sur le bouton poussoir (S1).
Un appui sur le bouton poussoir (S3), permet de démarrer le moteur dans le sens arrière et
la lampe H2 s’allume,
1
H
2
H
PE
1
L
1
Q
2
L
3
L
MAS
3~
2
S
N
1
F
1
S
11
KM
1
KM
1
KM
1
F
2
Q
TD 1 : Circuits d’éclairages domestiques et industriels
Electricité Industrielle Page : 12 Proposé par M.: SOYED Abdessamï
La lampe H3 s’allume lors d’un défaut survenu sur le moteur.
Le moteur est protégé par un relais magnétothermique et porte les indications suivantes:
Caractéristiques du moteur:
Tensions: 400V/230V-50Hz,
Vitesse de rotation: n=1470tr/min,
Puissance nominale: Pn =1.5kW; cos () = 0,8.
La tenions d’alimentation entre phases est 400V-50Hz.
Fig.14: Plan de pose
Questions:
1. Donner le type de couplage de ce moteur sur le réseau d’alimentation,
2. Etablir le circuit de puissance de ce système,
3. Etablir le circuit de commande de ce système.
P
3
E
L
N
50Hz
1 2
1
K K
F
MAS
3~
1
Q
1
H
2
H
3
H
BP
TD 1 : Circuits d’éclairages domestiques et industriels
Electricité Industrielle Page : 13 Proposé par M.: SOYED Abdessamï
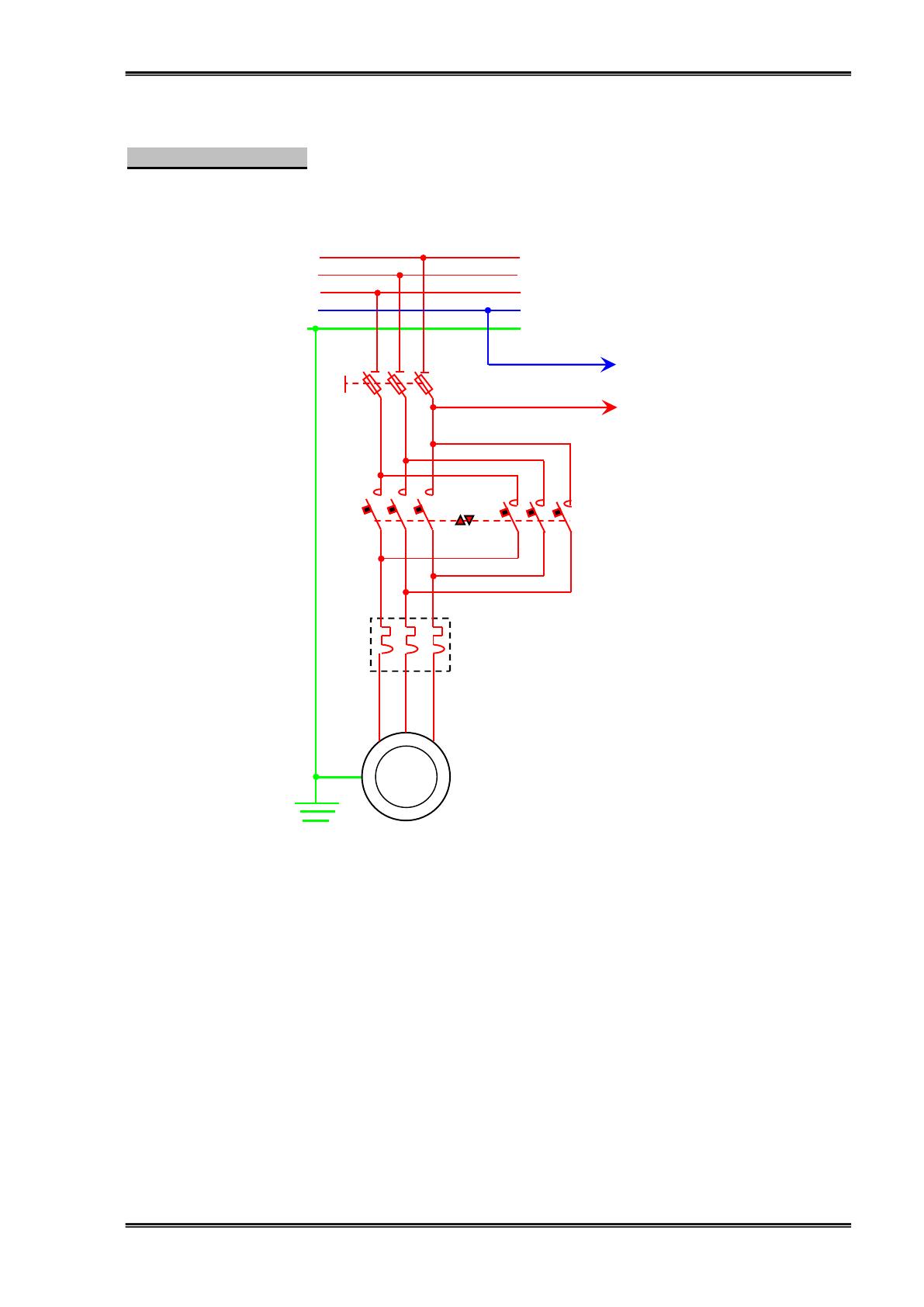
Correction Exercice 2:
1. On doit coupler les enroulements du moteur en étoile.
2. Circuit de puissance
Fig.15: Circuit de puissance
1
KM
PE
1
L
1
Q
2
L
3
L
MAS
3~
N
1
F
2
KM
TD 1 : Circuits d’éclairages domestiques et industriels
Electricité Industrielle Page : 14 Proposé par M.: SOYED Abdessamï
3. Circuit de commande
Fig.16: Circuit de commande
1
H
2
H
1
F
2
Q
1
S
2
S11
KM
1
KM
22
KM
3
S
21
KM
2
KM
12
KM
3
H
1 / 74 100%
La catégorie de ce document est-elle correcte?
Merci pour votre participation!

Faire une suggestion

Avez-vous trouvé des erreurs dans l'interface ou les textes ? Ou savez-vous comment améliorer l'interface utilisateur de StudyLib ? N'hésitez pas à envoyer vos suggestions. C'est très important pour nous!