UE 2 - Santé, Société, Humanité
Dr Rachou
!
!
Date : 05/10/2015 Plage horaire : 9h-10h30
Promo : 2015-2016 Enseignant : Dr Rachou
!
Ronéistes :
Anyssa VILCOT
Enora POLETTE
!
!
Evaluation du fardeau des maladies dans les
populations : fréquence des principaux groupes de
maladie
!
!
I. La notion de fardeau de maladie
1. Objectifs
2. Mesure des AVAI
!
!
II. Les maladies représentant un FGM
!
!
III. Les maladies chroniques
1. Les maladies cardio-vasculaires
!
A. Définition
B. Épidémiologie
C. Facteurs de risque
D. Stratégies de santé publique
E. Situation à la Réunion
!
2. Les cancers
!
A. Définition
B. Épidémiologie
C. Situation à la Réunion
D. Facteurs de risque
E. Stratégies de santé publique
!
!
IV. Les maladies infectieuses ou émergentes
!
1. L’infection au VIH/Sida
!
A. Epidémiologie
B. Situation à la Réunion
C. Populations à risque
D. Stratégies de santé publique
!
!
!
!
!
!
!
!
!
!
!
!
!
!
!
!
!
!
!
!
!
!
!
!
!
!
!
!
!
!
!
!
!
!
I. La notion de fardeau des maladies
!
Lorsqu’on veut évaluer l’état sanitaire d’une population, on utilise les indicateurs classiques
(mortalité, incidence, prévalence..). Pour faciliter la description et dans le but de comparer les
dommages dus à différentes causes (surtout entre pays), l’OMS a défini le fardeau global des
maladies, qui date du début des années 90. Le principe consiste à regrouper la notion de mort
prématurée avec les conséquences non-fatales des maladies et les traumatismes engendrés en
un seul indicateur.
Indicateur synthétique qui inclut à la fois décès et incapacités liées à une pathologie : le
nombre d’années de vie ajustées sur l’incapacité (AVAI). Il permet de calculer le nombre
d’années de vie en bonne santé perdues à cause d'une maladie, à l’échelle de la population (c’est le
décompte des années de vie perdues pour cause de maladie). C’est inédit car on utilisait
auparavant la mortalité ou la morbidité, mais on cumule à présent les 2 notions.
!
!
1. Objectifs
!
L’OMS et la banque mondiale ont créé cet indicateur, pour :
Estimer et hiérarchiser les besoins de santé, les répercussions sur la santé de la
population permet d’identifier les pathologies qui ont le plus grand impact sur l’état de
santé des populations (mortalité prématurée ou incapacité), de hiérarchiser les problèmes de
santé pour chaque population et donc de cibler les actions préventives ou curatives.
Évaluer l’efficacité des actions de prévention et de soins mises en place, faire des
études de coût/efficacité à posteriori, l’efficacité d’une action donnée pourra être en partie
évaluée par la diminution des AVAI.
!
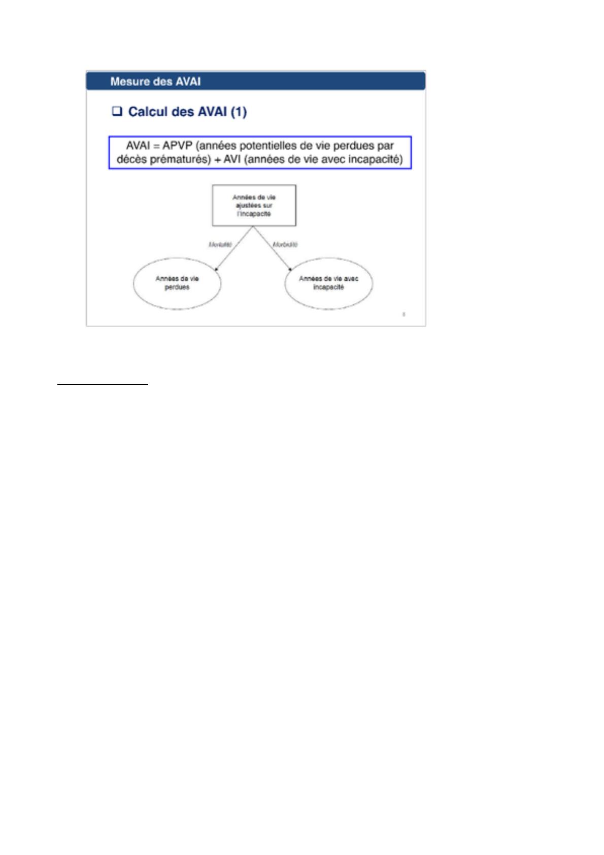
2. Mesure des AVAI
"
On ajoute la mortalité (APVP) et la morbidité (AVI).
!
Diapo non traitée
Il prend en compte tous les événements de santé, quelque soit leur nature (maladies, traumatismes et
décès). Il ne tient pas compte de l’appartenance ethnique, religieuse et socio-économique des
personnes : un même événement de santé survenant dans deux pays différents chez deux personnes
différentes, dont l’âge et le sexe sont identiques, contribue au même nombre d’AVAI. Et il a pour
unité d’expression le temps compté en années de vie.
!
Facteur de pondération selon la contribution à la vie active, donc selon l’âge : plus de poids accordé
aux événements survenus entre 20-39 ans, plus de poids aux incapacités chez les plus jeunes (plus
productifs).
Nombre d’AVCI calculé pour chaque sexe et 7 classes d’âge (0-4 ans, 5-14, 15-29, 30-44, 45-59,
60- 69, +70 ans). Pour chaque classe d’âge, on fait le calcul APVP+AVI.
!
Nombre d’années de vie non vécues du fait d’un décès prématuré (nombre d'années d'espérance de
vie qui ont été perdues ou non vécues du fait d'un décès prématuré) :
Le décès prématuré est le décès qui survient avant que la personne n’ait atteint son
espérance de vie théorique.
Les APVP associées à une cause de décès donnée sont la somme des APVP de tous
les individus décédés de cette cause.
Le calcul des APVP est réalisé par tous les pays a partir d’une table d’espérance de
vie de référence.
Le nombre d’APVP attribué à une personne dont l’espérance de vie est E et qui décède
prématurément à l’âge A est égal à E-A.
!
!
!
!
Diapo non traitée
Selon OMS, les maladies sont ensuite organisées en 3 groupes de pathologies :
Les maladies infectieuses, les pathologies materno-foetales et les carences
alimentaires (maladies présentes majoritairement dans les pays en développement).
Les maladies non transmissibles : cancers, pathologies cardiovasculaires,
malformations congénitales, pathologies mentales (plutôt en fréquence élevée dans les pays
développés).
Les traumatismes.
On parle de transition épidémiologique quand un pays passe des problèmes de maladies infectieuses
aux problèmes de maladies non transmissibles. Mayotte est en pleine transition épidémiologique
actuellement.
!
Incapacité : limitation fonctionnelle résultant d’une atteinte organique. Elle se traduit par une
difficulté à réaliser les gestes de la vie quotidienne. Ex : la polyo entraîne une faiblesse musculaire
qui entraîne une incapacité dans la marche.
En 2008, l'espérance de vie (EV) des hommes et des femmes était respectivement en France de 78
ans et 84 ans. Devant l’allongement de l’espérance de vie, comprendre si les années de vie gagnées
le sont en bonne santé est devenu un enjeu de santé publique afin de mieux planifier les besoins en
matière de soins et d’assistance. Le prolongement de la vie en incapacité est inutile pour l’individu,
et économiquement lourd. C'est également un enjeu économique et social avec les attentes
grandissantes pour la participation sociale des plus âgés.
!
!
!
!
!
!
!
!
!
!
!
La séquence de Wood est importante en santé publique : elle établit les liens entre handicap/
incapacité/déficit. Ex : un accident qui cause une section du nerf optique me fait perdre la vue, ce
qui m’empêche de me déplacer seul car il n’y a pas assez de signalisation.
Si l’on a un environnement adapté, le handicap (le désavantage social) est limité, mais ce n’est pas
toujours le cas. Une même incapacité dans des pays ou des communes différentes n’a pas les
mêmes conséquences.
!
Exemple de séquence de Wood :
1 / 30 100%
La catégorie de ce document est-elle correcte?
Merci pour votre participation!

Faire une suggestion

Avez-vous trouvé des erreurs dans l'interface ou les textes ? Ou savez-vous comment améliorer l'interface utilisateur de StudyLib ? N'hésitez pas à envoyer vos suggestions. C'est très important pour nous!