
SYSTEM ADMINISTRATION COURSE
ING 2
PRACTICAL WORK
TP 1: download and install VirtualBox to create virtual machines
TP 2: Download the following versions of ubuntu server
ubuntu server 25.04 64 bits;
ubuntu server 24.10 64 bits;
ubuntu server 24.04 64 bits.
TP 3: Install the following versions of ubuntu server using automatic partitioning
ubuntu server 25.04 64 bits;
ubuntu server 24.10 64 bits;
ubuntu server 24.04 64 bits.
TP 4 : Install ubuntu server using manual partitioning
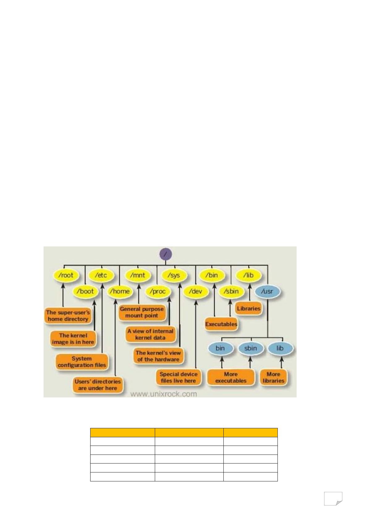
1-Présentation of file system
The table below describes the main existing partitions in the different Linux systems.
2- Install ubuntu server 24.04 using the configuration below: