
2.3. Characterization methods
The membrane surface wettability and surface free energy (SFE)
were characterized by measuring the water contact angles (WCAs) and
ethylene glycol contact angles (ECAs) on the membrane surface. Raman
spectroscopy, Fourier transform infrared (FTIR) spectroscopy, X-ray
photoelectron spectroscopy (XPS), and energy-dispersive X-ray spec-
troscopy (EDS) were employed to analyze the chemical composition of
the membrane. Scanning electron microscopy (SEM) and atomic force
microscopy (AFM) were utilized for observing the morphology of the
membrane. A comprehensive introduction to membrane characteriza-
tion is provided in Supplementary Information.
2.4. Membrane separation assay
The membrane separation and fouling/regeneration experiments
were conducted using a at plate cross-ow device with a membrane
cell effective area of 24 cm
2
in this study. Supplementary Information
provides detailed information on the experimental process and meth-
odology related to membrane separation, fouling, and regeneration.
2.5. Computational simulation
The Gaussian 09 software was employed for structure optimization
and binding energy calculations, based on Density Functional Theory
(DFT) with the B3LYP exchange–correlation functional [33]. For main
group elements, the 6-311G** basis set was utilized, while for the
transition metal element iron (Fe), the SDD pseudopotential basis set
was employed to enhance calculation accuracy. Additionally, Multiwfn
software was used to perform electrostatic potentials and differential
charge densities analysis [34].
3. Results and discussion
3.1. Mpn-mediated cross-linking mineralization
The process of mineralization/hydrophilic modication of the
polyethylene substrate is depicted in Fig. 1a, and the entire minerali-
zation process was conducted under mild room temperature conditions.
Importantly, conventional metal oxide preparation involves oxidative
processes where excess and deciency of oxygen can increase or
decrease the degree of oxidation of the 3d-metal [35]. In contrast, the
MPN-mediated mineralization process has no complex reaction steps,
and the entire mineralization process relies on a single control variable,
time, and is therefore easily manageable in an industrial manufacturing
process. According to the proposed scheme, MPN is deposited onto the
polyethylene substrate as the initial mineralization precursor, thereby
providing a plethora of reaction sites for subsequent crosslinking
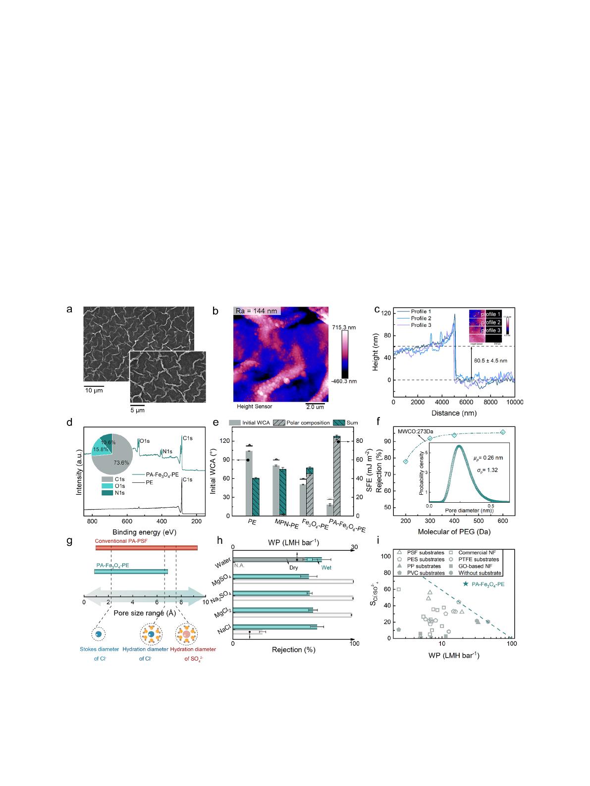
mineralization reactions. A brous structure was observed for the
nascent PE substrate (Fig. 1b), while EDS mapping of its surface and
cross-section only revealed the distribution of elemental C (elemental H
could not be detected by EDS). The loading of MPN resulted in the
emergence of randomly dispersed nano-dots on the surface of MPN-PE
(Fig. 1c), accompanied by the presence of elemental O and Fe, which
were absent in the PE substrate, as observed through both surface and
cross-section mapping (Fig. S2b). Upon completion of crosslinking
mineralization, uniform and dense nanoparticles formed on the surface
of Fe
3
O
4
-PE (Fig. 1d–e), leading to a certain degree increase in surface
roughness (Fig. S3). It is well known that the electronic properties for
the complex oxides strongly depend on the average crystallite size and
crystallite size distribution [36]. Thus, the dense nanoparticles on
Fe
3
O
4
-PE potentially allow for superior electronic properties. According
to Wenzel’s model [37]. the nanoscale surface protrusions can signi-
cantly augment the hydrophilicity of the membrane surface, thereby
rendering the Fe
3
O
4
-PE substrate amenable for implementation in the IP
process. Moreover, uniform distribution of O and Fe elements was
observed on both the surface and cross-section of Fe
3
O
4
-PE membranes
through membrane surface and cross-section morphology analysis and
EDS mapping (Fig. 1f and Fig. S2). This nding suggests that MPN-
mediated cross-linking mineralization not only occurs on the mem-
brane surface but also within its pores. Due to the abundance of hydroxyl
groups in MPN, the MPN-mediated cross-linking mineralization process
not only yields compact nanoparticles but also introduces a signicant
number of hydrophilic functional groups onto the PE substrate, thereby
substantially enhancing its water wettability. In accordance with the
dissolution-diffusion model, hydrophilic membranes exhibit a steeper
concentration gradient for water during operation, facilitating efcient
water transport [3].
To gain further insights into the mineralization process of cross-
linking, Raman spectra were acquired for the three substrates (Fig. 2a).
In the case of MPN-PE and Fe
3
O
4
-PE, evidence of catechol coordination
with Fe
3+
(Fe-O resonance) was observed within the range of approxi-
mately 530–640 cm
−1
, while novel peaks arising from C-OH vibrations
and C-O-Fe
3+
coordination were detected at 1342 and 1472 cm
−1
[19,38]. These ndings provide conrmation regarding the incorpora-
tion of TA and MPN networks onto PE substrates. Additionally, a weak
peak at 680 cm
−1
is observed for Fe
3
O
4
-PE, which can be attributed to
the formation of Fe
3
O
4
minerals [39]. Normally, it would be necessary to
determine the atomic positions of the cations in the initial Fe
3
O
4
singlet,
or whether other phases and composites would form [40]. However, in
this paper the source of the iron in Fe
3
O
4
can be clearly identied as Fe
2+
and Fe
3+
, thus discharging the possibility of forming other composites.
As depicted in Fig. 2b, with respect to atomic composition, MPN-PE
exhibits a lower Fe content (0.22 %) on its surface, while Fe
3
O
4
-PE
demonstrates higher loading of Fe (8.86 %) and O (32.21 %), attributed
to the continuous crosslinking mineralization process. The O 1 s and Fe
2p XPS spectra of MPN-PE and Fe
3
O
4
-PE were analyzed to investigate
the chemical compositional shifts during the mineralization process
(Fig. 2c). Deconvolution of the O 1 s spectrum revealed the presence of
–OH, C =O, and C-O peaks in MPN-PE, while the Fe 2p spectrum
exhibited a characteristic peak corresponding to Fe (III) [41]. For Fe
3
O
4
-
PE (Fig. 2d), the signal of Fe-O from metal oxides was additionally
detected in the deconvolution of its O1s, as well as its Fe 2p was shown
to be a mixed valence of Fe (II) and Fe(III) [42]. By combining different
types of polymer with oxides and carbon-based materials the new
composites with increased and attractive electronic properties could be
fabricated[43]. It is noteworthy that the high abundance of Fe
2+
in-
dicates the presence of signicant oxygen vacancies in the Fe
3
O
4
coating, which effectively facilitates the activation of H
2
O
2
and the
generation of reactive oxygen species (ROS) components [44]. More-
over, oxygen vacancies effect on exchange interactions [45]. This in situ
degradation/mineralization process of pollutants based on the Fenton
reaction is exactly the mechanism of action of catalytic self-cleaning in
this work.
The thickness of the Fe
3
O
4
coating can be estimated by determining
the average pore diameter before and after mineralization. As depicted
in Fig. 2e, the virgin PE membrane had an average pore diameter of
121.5 nm, whereas that of Fe
3
O
4
-PE was reduced to 108.4 nm, indi-
cating a mineralized coating thickness of approximately 6.6 nm
(Fig. S4). Although a reduction in pore size may reduce the water
transport channels within the membrane[46], this change in ux due to
the change in pore size is negligible since the pristine PE substrate has no
water ux at low pressures (2 bar) (Fig. 2f). The pristine PE substrate
exhibited a water contact angle (WCA) of 104.1◦, indicating complete
hydrophobicity and resulting in a high liquid breakthrough pressure
(LEP) of 19.3 bar at 2 bar[47]. In contrast, the Fe
3
O
4
-PE membrane with
inside-out hydrophilic modication showed a reduced WCA of 50.5◦and
LEP decreased to 0.7 bar, leading to a dry membrane ux of 19.7 LMH
and an impressive wet membrane ux as high as 102.9 LMH under an
operating pressure of 2 bar. In conclusion, the afore mentioned char-
acterization results conrm that MPN-mediated crosslinking minerali-
zation enables the formation of a Fe
3
O
4
mineralized layer on
Y. Chen et al.
Chemical Engineering Journal 504 (2025) 158926
3