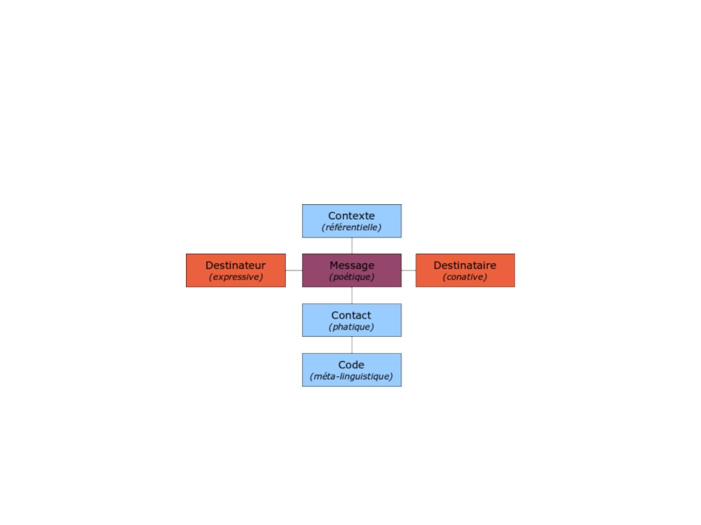
Schéma de communication de Jakobson : Fonctions et Facteurs

Telechargé par zoechaix
Schéma'de'communication'de'
Jakobson
1 / 1 100%
La catégorie de ce document est-elle correcte?
Merci pour votre participation!

Faire une suggestion

Avez-vous trouvé des erreurs dans l'interface ou les textes ? Ou savez-vous comment améliorer l'interface utilisateur de StudyLib ? N'hésitez pas à envoyer vos suggestions. C'est très important pour nous!