
1. Introduction
The United Nations Environmental Programme (UNEP, 2014) iden-
tied microplastics (MP) as one of the top ten environmental issues,
highlighting their signicant threat to global biodiversity, ecosystems,
and human health. The emergence of MP pollutants is attributed to
widespread plastic use and production, along with inadequate waste
management practices, including improper disposal and recycling
(Geyer et al., 2017;SAPEA, 2019;Zhu et al., 2019). Although the
toxicity of MPs in humans is not fully understood, their presence in the
food chain and persistence in the environment, including soil, fresh-
water, air, and oceans, raises concerns (De Souza Machado et al., 2019).
MPs are plastic particles smaller than 5 mm in diameter, although
recent denitions have been extended from 1 nm to 5 mm. These par-
ticles are either intentionally produced for specic purposes in consumer
products such as exfoliants or result from the fragmentation of larger
plastic materials (Barboza et al., 2019;Frias et al., 2018;Frias and Nash,
2019;GESAMP, 2016, 2019;Surendran et al., 2023;Van Cauwenberghe
et al., 2015). Microplastics enter various environmental compartments
through multiple pathways including wastewater treatment plants
(WWTPs), surface runoff, atmospheric deposition, and agricultural
practices (e.g., plastic mulching, irrigation, and fertilizer usage) (Bl¨
asing
and Amelung, 2018;Corradini et al., 2019;Huang et al., 2020;Piehl
et al., 2018;Zhang et al., 2020a, 2020b). MPs are known to leach
chemically unbound additives that are responsible for inertness, exi-
bility, and colour properties within plastic polymers as they weather and
degrade (Hahladakis, 2018). MPs can adsorb a variety of pollutants,
such as pharmaceuticals, heavy metals, Polychlorinated Biphenyls
(PCBs), and poly-uoroalkyl substances (PFAS) in wastewater. This
adsorption process can lead to the mobilization and transport of these
toxic substances into the ocean environment, resulting in harmful effects
on aquatic biota and bioaccumulation in the food chain (Ziajahromi
et al., 2016;Bryant et al., 2016;Groh et al., 2019;De Souza Machado
et al., 2019;Mammo et al., 2020). While the risks of MPs in aquatic
environments are well documented, understanding the long-term effects
of MPs in agricultural soil, particularly their potential impact on soil
organisms and food safety remains a signicant knowledge gap (Feng
et al., 2020;Horton et al., 2017;Nizzetto et al., 2016;Rillig, 2012, 2018;
Rillig et al., 2023).
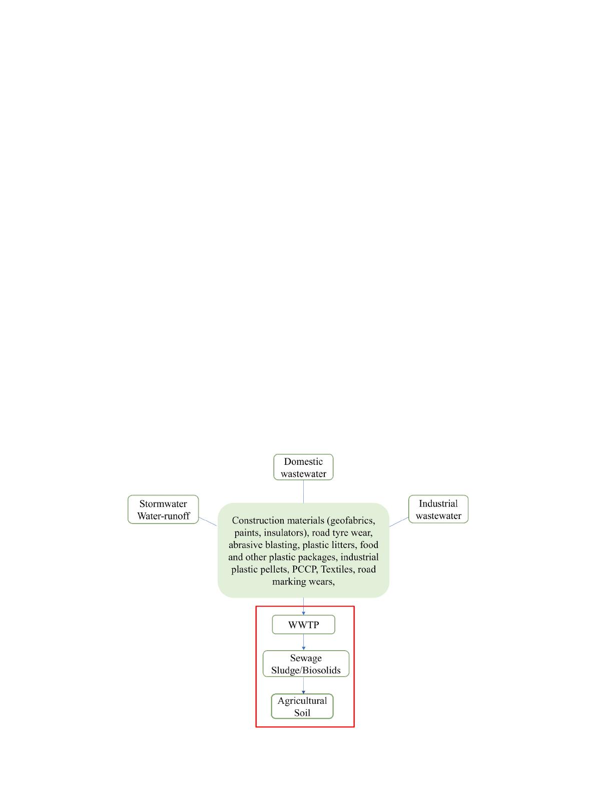
Wastewater treatment plants have become a major source of
microplastic pollution in the environment. This is because WWTPs play
a crucial role in receiving and intercepting terrestrial MPs from indus-
trial and domestic wastewater, as well as stormwater (Ziajahromi et al.,
2017). However, treatment systems within these plants are not always
able to completely remove microplastics, leading to their release into the
environment. While MPs primarily enter the ocean through treated
wastewater efuent discharge, in agricultural soils, they enter through
the application of biosolids (Okoffo et al., 2020). Biosolids are treated
organic solid waste (sludge) from WWTPs that are applied to soils to
enhance fertility and promote a circular economy between the agricul-
ture and wastewater treatment sectors. However, the application of
biosolids poses a signicant threat due to the high accumulation of MPs
in the sludge during the primary and secondary wastewater treatment
stages. WWTPs have been reported to concentrate approximately 78-99
% of MPs in the sludge (Gies et al., 2018;Prata, 2018;Ziajahromi et al.,
2016). This has led to the input of substantial amounts of MPs into
agricultural soils, with estimates suggesting that between 1241 and
26,042 t of microplastics are applied annually in the United States,
Canada, Australia, and China (Mohajerani and Karabatak, 2020). Given
the persistent nature of MPs, their gradual accumulation in agricultural
soils over time has been reported, especially in areas with a history of
biosolid application (Corradini et al., 2019;Okoffo et al., 2021;Rios
Mendoza et al., 2021;Rolsky et al., 2020).
Studies have indicated that soil microplastic pollution poses a greater
threat than the aquatic environment because of the direct accumulation
pathway and the extended contact time of MPs within the soil. Unlike in
the ocean, where MP particles exhibit high mobility and can be easily
transported vertically or horizontally by currents, MPs in the soil are less
mobile, leading to a longer contact period that enables the leaching of
toxic chemicals. This extended contact time can decrease microbial ac-
tivity, alter soil pH, and lead to the formation of “plastic-rock com-
plexes”as MPs adhere to inorganic soil particles (Rillig et al., 2023;
Wang et al., 2023). Additionally, MPs have been detected in earth-
worms, where they impair growth, cause gastrointestinal damage, and
even lead to mortality (Huerta Lwanga et al., 2016;Rezaei Rashti et al.,
2023). Porous soils can also facilitate the vertical migration of smaller
microplastic particles to deeper depths, potentially posing a threat to
groundwater security (Mintenig et al., 2019;Okutan et al., 2022).
Furthermore, MPs have been observed to have adverse effects on the soil
water cycle by reducing water inltration, increasing evaporation rate,
and decreasing soil bulk density (Guo et al., 2022;Wan et al., 2019).
Changes in soil properties due to microplastic pollution have been re-
ported to have a cascading effect on plant growth, root traits, and
nutrient uptake (de Souza Machado et al., 2018, 2019;Huang et al.,
2023;Rillig et al., 2019;Zhang et al., 2019). There is also concern that
MPs may accumulate and translocate to the edible portions of plants,
potentially entering the food chain (Aydın et al., 2023). Despite the
growing concern, research in this area still presents notable gaps, with
only 9.2 % of global MP studies focusing on biosolids-amended soils
(Ziajahromi and Leusch, 2022).
Currently, there are no wastewater treatment facilities specically
designed to eliminate MPs. Despite the efciency of current conven-
tional treatment systems in removing MPs from wastewater, small
fractions still escape through the efuent discharge (Gao et al., 2022).
The main challenge lies in managing sludge, where the removed MPs
tend to accumulate. Several removal methods have been proposed to
address MPs in biosolids. Thermal destruction, such as high-temperature
incineration, is considered the most effective method for removing
microplastics from sewage sludge, including biosolids (Vahvaselk¨
a and
Winquist, 2021). However, studies have shown that this approach may
lead to the formation of persistent MPs, with bottom ash potentially
serving as a new source of contamination (Shen et al., 2021;Yang et al.,
2021a, 2021b). An alternative approach involves the separate treatment
of otation-skimmed sludge from dissolved air otation (DAF). This
process is thought to remove grease and oils in wastewater along with
MPs, forming a scum layer that can be treated separately from other
sludge generated at the treatment plant to prevent further contamina-
tion (Sun et al., 2019). Although promising, this approach does not
completely solve this issue, as it still requires addressing the removal of
MPs before disposal. Moreover, the otation method primarily targets
less dense particles, leaving denser MPs to contaminate the settled
sludge (Vahvaselk¨
a and Winquist, 2021).
To ensure the safe reuse of biosolids in agriculture, more research
and development of microplastics removal methods are needed to pre-
vent agricultural soil contamination. Early intervention methods are
needed to separate and remove MPs from wastewater before they reach
treatment facilities. Other potential methods include oating MPs dur-
ing wastewater treatment to prevent them from settling into solid waste,
removing them from sludge during treatment or biosolids, and in some
instances, remediating contaminated agricultural soil.
This review discusses various methods for mitigating MPs in WWTP
biosolids before agricultural soil application, with a specic focus on
their implementation at key points along the source-to-biosolids
pathway. We begin by discussing the sources of MPs in biosolids and
their fate within WWTPs, with a focus on the primary and secondary
treatment stages where sludge is generated as well as the subsequent
sludge treatment processes. Following this, we discussed and compared
methods for mitigating MP contamination in biosolids at three main
intervention points: source interventions, secondary (in-plant) in-
terventions, and post-contamination interventions. These methods are
further classied into physical, physicochemical, and biological ap-
proaches, and their effectiveness and limitations are discussed. Finally,
S. Anyame Bawa et al. Science of the Total Environment 957 (2024) 177360
2